2022年5月中国文旅业发展报告

返回列表2022年06月13 09:51:19  文章来源:迈点研究院 · 高满霞

一、行业动态

1.文旅业发展总况:各地相继出台文旅纾困和促销费政策,伴随疫情控制旅游需求有望进一步释放

5月受疫情影响,文旅业发展继续承压,各地相继出台纾困政策以及释放旅游消费潜力、扶持旅游消费市场主体的政策。各时间段来看,五一假期,全国客运量较2021年同期下降62%左右,民航客流下降77%,铁路客流总体低位运行,高速公路日均流量降低49%;省内游为五一假期主流出行方式,乡村游、近程露营备受欢迎,低风险景区与购物中心热度不减,“微旅游”“微度假”成为主流,“云展演”“云演艺”青睐度增加。月底伴随疫情初步得到有效控制,复工复产有序推进,餐饮、景区、酒店、旅行社等文旅版块业务相继复苏;各省市出台旅游景区有序恢复开放实施方案,在控制客流、防控疫情的基础上有望促进消费者出游意愿释放,旅游人次以及旅游收入将会进一步恢复。

1.jpg

资料来源:网络资料,迈点研究院整理

2.jpg

资料来源:网络资料,迈点研究院整理

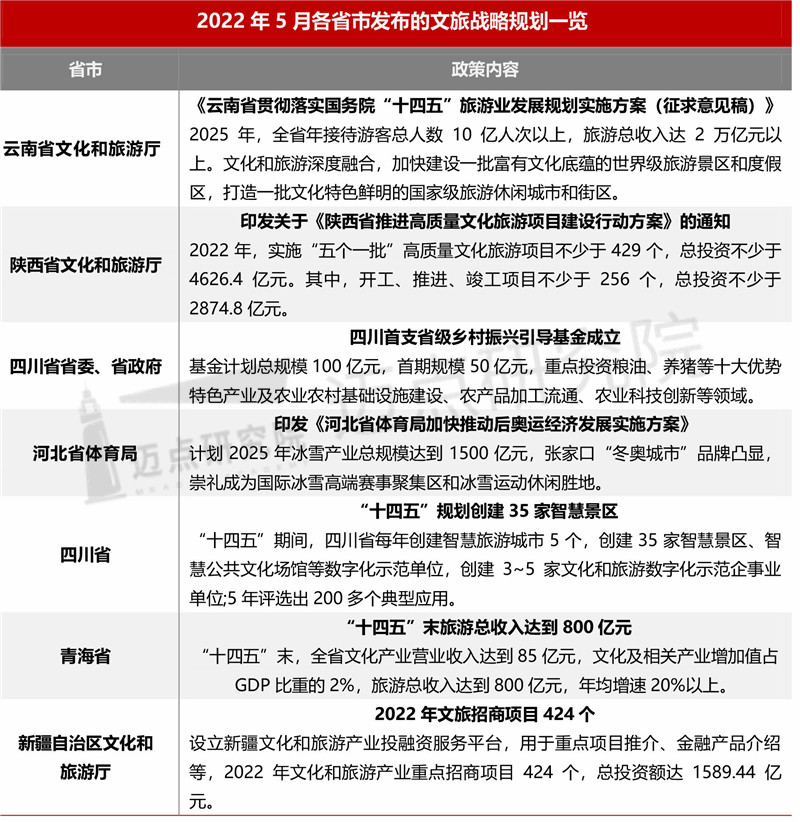
2.各地文旅项目投资:各省市相继发布远期文旅战略规划,多地文旅项目开工复工助力复苏

5月,各省市根据“十四五”旅游规划及当地文旅资源禀赋特点,相继发布远期文旅战略规划,包括建设世界级旅游景区和度假区、乡村振兴、冰雪产业发展、智慧景区等。浙江、福建、广西、湖北等多地进行文旅项目开工复工,加速助力文旅经济复苏。迈点研究院通过梳理各地区文旅投资项目,发现投资主要分布在特色小镇、乡村旅游、夜间文旅消费集聚区、度假康养及景区等细分领域,一方面,加大对文旅产业深度发展的探索,促进产业发展提质增效;另一方面,拓展文旅产业的广度,探索新的领域、新的发展模式、新的业态等。

3.jpg

资料来源:网络资料,迈点研究院整理

4_副本.jpg

资料来源:网络资料,迈点研究院整理

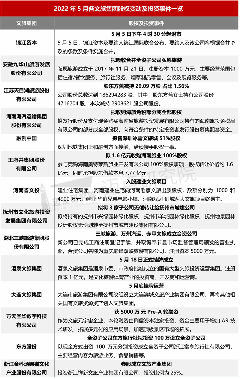
3.文旅集团投融资动态:国家资本在文旅投资中的作用凸显,8成以上投融资动态均与国有企业相关

整体来说,不同的文旅集团承担着不同的发展使命,并要形成独特的发展模式,以此来培育核心竞争力。在经济下行、资本市场去杠杆、疫情冲击背景下,国家资本在文旅投资中的作用凸显,多地国有企业非主业资产不断剥离、重组,文旅相关业态不断并入当地文旅集团。迈点研究院通过梳理各文旅集团融资动态、股权变动和投资事件可以发现,当前的文旅投资领域,民营企业蛰伏观望,大型房地产集团和文娱集团谨慎扩张甚至萎缩,80%以上的投融资动态均与国有企业相关。

5.jpg

资料来源:网络资料,迈点研究院整理

6.jpg

资料来源:网络资料,迈点研究院整理

二、  百强榜单及分析

5月,凯撒旅业、携程集团和华侨城集团位列前三甲,另有曲江文旅、中国东方演艺集团、中国旅游集团、锋尚文化、康旅集团、复星旅文和陕旅集团进入榜单前十。5月100强榜单中,共有36家文旅集团品牌排名环比上升,32家文旅集团品牌排名环比下降,1家文旅集团品牌排名没有发生变化。5月共有28个酒店品牌新晋百强榜单,另外,5月新增监测3家文旅集团进入百强榜单,分别为酒泉文旅集团、牛首山文旅集团和清溪文旅集团。    

  10_副本.jpg

数据来源:迈点研究院

经迈点研究院监测,5月所有监测的文旅集团中MBI指数的均值为33.41,整体文旅集团品牌指数环比上升48.39%,TOP100品牌指数均值为125.84,环比上升37.99%;从2022年的月度文旅集团品牌指数来看,文旅集团MBI开始停止下跌,呈现快速上扬势头。疫情下旅游形式发生改变,形成新的消费业态;游客出游半径变小,乡村旅游和民宿经济受到青睐;亲子游、文博游、户外拓展等走俏,文旅集团据此不断适应市场变化,积极自救转型,进一步完善数字文旅产品与服务体系构建,推动旅游企业商业模式创新,抢占旅游业复苏蝶变的新风口。

          11.jpg

数据来源:迈点研究院

三、文旅集团细分榜单                                                                                

1.文旅集团类型指数与细分榜单

1)文旅集团类型分布与品牌指数

在各类型文旅集团分布情况中,上榜文旅集团有46%为地方国有文旅企业,超七成为国有资本,与上月相比,百强文旅集团中,民营企业上榜数量在下降。从百强榜单MBI指数均值173.65来看,地方国有文旅企业、民营产业服务企业、民营投资公司均未达到均值;超越均值的为大型央企、大型民营企业、省市级文旅集团和民营项目公司。在各类型文旅集团MBI指数中,除大型央企外(下降幅度为2.72%)、其他各类型文旅集团相比上月MBI指数均有所上升,民营项目公司和民营产业服务企业上升幅度均达到100%以上,民营项目公司上升幅度最大,增幅为152.60%。民营产业服务企业MBI指数均值为142.02,相比上月上升128.69%。其次为民营投资公司、地方国有文旅企业和省市级文旅集团,上升幅度分别为58.82%、44.89%和31.82%;最后为大型民营企业,上升幅度为0.35%。

后疫情时期,国有资本正在扩大对旅游资产的投资和控制,并涉足文旅行业的多个细分领域,在产业运营和资本运作方面具有显著的优势;地方省市文旅集团发展历程尚短,目前面临良好的发展机遇,成立后不断整合驱动,形资源禀赋优势凸显,但需不断提升资产和运营管理能力。而民营资本通过激烈的市场竞争不断强化其优势,积极进行跨界创新和产品研发,但一些业务单一、融资渠道不畅的集团也面临着投资挫折和持续发展的风险,因此如何化解投资发展风险成当务之急。

12.jpg

数据来源:迈点研究院

2)文旅集团类型细分榜单

数据来源:迈点研究院

2.文旅集团区域指数与细分榜单

1)文旅集团区域分布与品牌指数

2022年5月百强榜单区域文旅集团分布中,全国品牌和华东品牌数量最多,分别有33和22家文旅集团进入百强榜单;其次是西北品牌,有13家。从各区域文旅集团品牌指数来看,全国性文旅集团以绝对性的优势领先,其次分别为西北、华南、华北、西南、华中、华东,东北未有文旅集团入围百强。各区域品牌指数平均值为153.92,全国性品牌、西北品牌、华南品牌高于平均值,其他区域品牌均低于平均值。与上月相比,各区域文旅集团品牌指数均实现较大幅度上升,其中,上升幅度最大的为华北区域文旅集团(163.17%),其次为西北(46.56%)、华南(45.97%)、华中(28.21%)、华东(24.84%)、西南(16.10%),全国文旅集团上升幅度最小,为13.10%。

通过梳理全国各省市自治区2022年地方政府工作报告,各省区在2022年主要任务中,均针对文化旅游和乡村振兴进行了明确的要求规划,乡村旅游、文旅融合、国家公园、国家文化公园、世界级旅游目的地(景区、度假区)、红色旅游、非物质文化遗产、生态旅游、夜间文旅消费等成关键词,充分说明文化旅游融合发展、乡村振兴成2022年发展的重要抓手。另外一方面,我国区域发展进入新阶段,长三角、粤港澳、京津冀三大城市群成为引领中国高质量发展的动力源,以这些区域为标杆引领,带动全国经济发展,促进区域协调发展,将成为各地文旅集团文旅融合、区域发展的重点战略。

15_副本.jpg

数据来源:迈点研究院

2. 文旅集团区域细分榜单

数据来源:迈点研究院

四、品牌指数分析                                                                                                                        

1.主流指数

从主流指数均值来看,5月整体文旅集团品牌主流指数均值为4.55,环比下降11.31%;TOP100文旅集团品牌主流指数均值为27.88,环比下降7.50%。5月文旅集团主流媒体关注度前十的是凯撒旅业、中国东方演艺集团、携程集团、中国旅游集团、华侨城集团、曲江文旅、锋尚文化、陕旅集团、复星旅文和康旅集团。

其中,锋尚文化主流指数环比增长率为933.33%,集团表现颇具参考价值,品牌5月在主流媒体发布的相关内容包括虚拟现实娱乐生态增加投入、2022年1季度财报、2021年现金红利发放和融资余额偿还。公司以创意设计为核心,利用项目经验作为背书建立品牌优势,整合上下游资源,打造全产业链整体服务商;文化演艺业务进一步打开下沉市场,拓展商业演出市场,探索C端业务,如上海中心项目已实现落地运营,提高业务稳定性。2022年1季度,公司实现营业收入1.38亿元,同比增长31.39%。归母净利润8914万元,同比增长212.03%;扣非归母净利润161.76万元,同比减少84.75%。锋尚文化5月22日表示,公司已完成冬季冰雪运动IP的虚拟音乐会《集光之夜》,《集光之夜》作为公司在虚拟线上演唱会领域的成功案例,开创了线上演艺内容新模式,沉淀了成熟的团队和丰富的制作经验以及开发成果,公司未来也将在构建虚拟现实娱乐内容生态方面持续投入。

25_副本.jpg

数据来源:迈点研究院

2.大众指数

从大众指数均值来看,5月整体文旅集团品牌大众指数均值为7.90,环比上升2.60%;TOP100文旅集团品牌大众指数均值为49.93,环比上升9.54%。5月文旅集团大众媒体关注度前十的是凯撒旅业、华侨城集团、携程集团、曲江文旅、锋尚文化、康旅集团、中国旅游集团、西域旅游、绿地酒店旅游集团和复星旅文。

其中,大众关注文旅集团品牌聚焦于绿地酒店旅游集团,大众指数环比增长率为340.00%。2005年,绿地旗下首家酒店绿地豪生全套房酒店开业,绿地由此开始涉足酒店旅游业。2017年,绿地酒店及相关产业总营收18.5亿元,同比增长5.51%。截至2018年上半年,绿地旗下营运酒店共计35家,客房总数9555间,其中自营酒店18家。2018年10月,绿地集团发布公告,宣布重组成立绿地大基建、绿地商贸、绿地酒店旅游三大产业集团,原绿地酒店集团更名为“绿地酒店旅游集团”。2022年5月,绿地酒店旅游集团因品牌输出三亚海棠湾酒店项目受到大众关注度提升。通过与中国太平集团就位于海南三亚的海棠湾酒店项目签订品牌管理合作协议,计划于今年年中揭幕运营,实现疫情下旗下酒店旅游集团品牌管理输出实现新突破,此举标志着绿地酒店版块于轻资产输出模式下进一步拓展国内版图。

26.jpg

数据来源:迈点研究院

3.行业指数

从行业指数均值来看,5月整体文旅集团品牌行业指数均值为8.19,环比上升15.51%;TOP100文旅集团品牌行业指数均值为48.15,环比上升19.69%。5月文旅集团行业关注度前十的是凯撒旅业、华侨城集团、携程集团、曲江文旅、中国旅游集团、中国东方演艺集团、复星旅文、锦江国际集团、湖北文旅集团和康旅集团。

其中,行业关注品牌聚焦于湖北文旅集团,5月集团行业指数环比增长率为194.69%。湖北文旅集团前身为湖北省文化旅游投资集团有限公司、湖北省鄂西生态文化旅游圈投资有限公司,是湖北省实施“两圈一带”战略组建的全省唯一省级旅游集团,于2009年5月挂牌成立,由省政府和宜昌、襄阳、十堰、荆州、荆门、恩施、随州、神农架等8市(州、林区)政府以及三峡集团、中建三局、清能集团共同出资。2018年7月更名为湖北省文化旅游投资集团有限公司,2021年12月更名为湖北文化旅游集团有限公司。

5月,湖北文旅集团因发放1亿元文旅消费券、发行10亿元中期票据、获得意向授信120亿元等获得行业媒体关注。湖北文旅集团通过发行总价值1亿元文旅消费券,覆盖了包括恩施大峡谷、清江画廊、古隆中等在内的全省30多家景区以及50家商旅酒店,资源覆盖湖北所有地市州。游客通过平台进入活动专区,即可领取价值100元无门槛文旅消费券,游客在游湖北平台购买景区门票、民宿酒店时选择要使用的消费券,系统自动核销该消费券并直接抵扣相应金额。发放文旅消费券作为湖北文旅集团推出文旅惠民政策的重要举措之一,旨在进一步拉动湖北文旅消费,助力文旅市场复苏振兴。

27_副本.jpg

数据来源:迈点研究院

4.运营指数

从运营指数均值来看,5月整体文旅集团品牌运营指数均值为12.76,环比上升394.57%;TOP100文旅集团品牌运营指数均值为47.68,环比上升383.08%。5月文旅集团运营指数前十的是携程集团、凯撒旅业、华侨城集团、首旅集团、中国东方演艺集团、山西文旅集团、长隆集团、田园东方、季高集团和复星旅文。

其中,长隆集团运营指数环比高速增长,环比增长率为1106.14%。长隆集团1989年始创于中国广州,作为集主题公园、度假酒店、文化演艺、商务会展、餐饮休闲于一体的文化旅游集团,已建成并开放两大旅游度假区,即广州长隆旅游度假区和珠海横琴长隆国际海洋度假区,年接待游客量突破4000万人次,并定位为全力打造中国自己的民族文化旅游品牌,实现欢乐中国梦。

5月,长隆因联合携程共建“听海奇趣营”露营产品、520为抗疫情侣定制专属求婚仪式收获积极运营效果。5月28日,携程旅行与长隆集团联合打造的露营产品“Long Trip听海奇趣营”在长隆横琴湾酒店正式开营,在火热的帐篷经济下示范“平台+景区”共建标准化营地的新标杆。此次开营的“Long Trip听海奇趣营”营地坐落于长隆横琴湾酒店南花园海景草坪,约30分钟车程即可到达市区;营地的度假项目分为亲子休闲露营区、浪漫海洋露营区、动物互动区、打卡氛围区和演艺区五大区块,覆盖轻奢下午茶、篝火晚会、萌宠互动体验、DIY彩绘体验、临海荡秋千、KRK马术展示、国际精彩表演等玩法。活动当日,长隆横琴湾酒店的平台访问热度较上周同日飙升65%;珠海目的地当日搜索热度亦上涨48%。热门露营地对目的地的运营辐射带动效应可见一斑。

28_副本.jpg

数据来源:迈点研究院


(工作日:9:00-18:00)

在线QQ

客服电话028-85554447