2022年6月中国酒店业发展报告
一、市场动态总结
1.月度行业总况:疫情好转酒旅重启复苏,解封出行政策下酒店预订暴涨
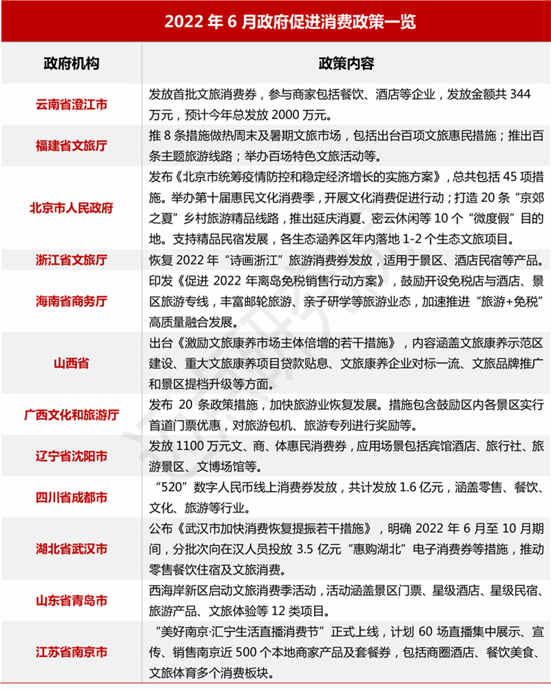
6月初,伴随疫情得到有效控制,北京、上海国内疫情形势逐渐好转,跨省跨国出行限制逐步放开,叠加国内政策支持、消费回暖,酒旅行业开始重启复苏进程。2022年端午节假期,全国国内旅游出游7961.0万人次,同比下降10.7%,按可比口径恢复至2019年同期的86.8%;实现国内旅游收入258.2亿元,同比下降12.2%,恢复至2019年同期的65.6%,相比于五一,端午恢复至2019年的程度高,同比2020年下降幅度小。6月29日,工信部发布取消通信行程卡“星号”标记,中国的入境隔离政策也从“14+7”变成了“7+3”。随后各大平台的酒店、机票、景区门票等搜索预订数据暴涨。携程数据显示,截至6月28日,预订7月1日至8月31日的跨省游订单环比上月增长近200%,其中,高星酒店预订量环比上月增长超过50%。同程旅行数据显示,平台机票搜索量较前日同一时段上涨180%,酒店搜索量较前日同一时段上涨220%。另外,各省市根据疫情变化,先后恢复出行政策和调整核酸政策,助力跨市游、跨省游更加轻松便捷。国家各部门及各省市政府继续推出纾困扶持政策为酒旅企业缓解经营压力,其中上海市为促进经济复苏力度尤其较大。各省市政府纷纷推出数字消费券,适用范围涵盖文旅、酒店、景区、餐饮等多个行业,以消费促活市场。

资料来源:迈点研究院

资料来源:迈点研究院
2.品牌开业签约:伴随市场回暖,6月酒店开业和签约数量创新高
据迈点不完全统计,伴随旅游市场逐步回暖,酒店行业率先复苏,各大品牌紧锣密鼓开业,拥抱市场。据不完全统计,2022年6月新开业酒店项目共81家,类型覆盖全面,中高端酒店最多,其次是中端酒店。在区域城市布局上,下沉市场的吸引力不断增强。

资料来源:迈点研究院(不完全统计)
6月,中国酒店签约项目数量也迎来了攀升。迈点不完全统计,2022年6月中国酒店市场新签约项目突破100家。集团包括万豪国际集团、洲际酒店集团、锦江酒店(中国区)、旅悦集团等。品牌类型上,国际高端酒店一共9家,包括万豪酒店、华尔道夫酒店、四季酒店等;国内高端酒店7家,锦江国际、首旅南苑、君澜均有项目落地;精品酒店4家,主要为旅悦集团旗下的花筑奢;中高端酒店是6月签约项目最多的类型,共46家,主要品牌有源宿、逸扉、假日、希尔顿欢朋等;中端酒店一共签约15家,位列第二,爱电竞酒店和旅悦集团旗下的柏纳签约项目数量最多;剩下的签约项目则分布于经济型酒店和客栈民宿。

资料来源:迈点研究院(不完全统计)
酒店人事任命:据不完全统计,2022年6月共有18位高管履新,其中包括瑰丽酒店、瑞吉酒店、万豪酒店、洲际酒店等。

资料来源:迈点研究院(不完全统计)
3.品牌拓展更新:生活体验场景植入,虚拟酒店发展推进,市场资源加速整合
品牌推新升级:第一,亚朵集团对外宣布全新会员体系——ACARD,此次亚朵会员体系的全新升级,以“始于住宿的生活方式的品牌集团”为指导,在原有酒店场景的权益外,延伸出包括出行、阅读、运动、饮食、艺术等多个生活场景的权益。第二,万豪旅享家携手中信银行推出三款联名信用卡, 为中国大陆用户带来更多体验服务,包括加速赚取万豪旅享家积分,以兑换囊括全球超8000 家酒店的免费住宿体验等。第三,西班牙马德里知名酒店Riu Plaza España成为在微软元宇宙AltSpace设置虚拟门店的首家酒店,提供的服务和设施与线下完全一致,顾客在虚拟空间里可以到访酒店不同区域并拥有互动体验。第四,万豪旅享家旗下Moxy酒店宣布开启亚太市场“创世开玩”品牌活动,并率先于中国大陆地区启动,上海、深圳、南京和西安四座城市的五家Moxy酒店借助3D 虚拟形象与AR技术。联手网易电竞NeXT,举办限定城市赛和沉浸式观战间,将电竞文化融入酒店场景中。
酒店战略合作:第一,洲际酒店集团与联合利华在全球范围合作,为旗下4000多家酒店提供大瓶装洗护用品,进一步履行替换一次性小包装洗护用品的限塑承诺。第二,洋河股份携手万达酒店及度假村在南京富力万达嘉华酒店召开“解酉小馆”揭幕仪式,利用洋河高端白酒与万达的定制淮扬菜,带给客户沉浸式品酒、品菜新体验。第三,英皇娱乐旗下间接全资附属公司天豪与澳娱订立协议,向澳娱提供酒店客房、餐饮及其他服务,并免费向澳娱继续提供澳门英皇娱乐酒店内的空间。第四,山东南郊集团与锦江酒店(中国区)在会员管理、品牌加盟、酒店运营等领域开展合作,联合创建山东省高端酒店品牌。
疫后复苏与资源整合:第一,尚美生活集团华中总部在武汉成立,2022年年初,尚美生活集团提出品牌升级计划,宣布成立四大子公司及两大区域总部,目前西南与华中两大区域总部已完成部署,实现青岛、上海、成都、武汉四大总部规划。第二,四川旅投集团、安逸酒店集团和四川省直部门划转企业签署酒店资产移交三方协议。峨眉山秀湖度假山庄等多家酒店公司均移交安逸酒店集团,四川旅投集团将旗下四川青旅、四川国旅、旅投锦江酒店等39家公司资产注入安逸酒店集团,推动旅行社和酒店融合发展。第三,为了帮助中国成员酒店从本轮疫情中复苏,璞富腾酒店及度假村制定并推出一系列推广措施,从集团销售、市场营销、收益分销、公关社交媒体等多方发力,打开2022下半年酒店旅游市场新局面。
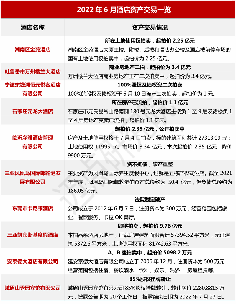
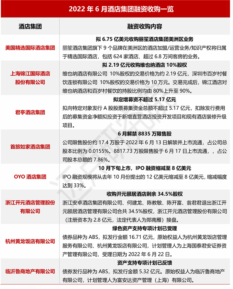
4.酒店资产交易:资产腾挪速率提升,疫后酒店集团拓展融资渠道
2021年,我国酒店行业的投资交易量基本接近2019年,且在亚太地区,前三季度中国的酒店交易量首次超过了传统第一名的日本。多方预计,2022年到2023年酒店资产交易会呈上升趋势,疫情下酒店运营呈现下行,甩卖和购置酒店的物业持有者和资产方进行资产腾挪的速率提升。另外,随着疫情反复震荡,大批酒店因现金流断裂而倒闭,部分此前尚可勉力支撑的酒店企业现金流状况日益恶化,半数以上酒店企业依赖内部集资或银行信贷,融资渠道有待拓展,不少集团纷纷开始尝试债券、定增等手段。

资料来源:迈点研究院

资料来源:迈点研究院
二、本月百强榜单
以下是迈点研究院独家发布的“2022年6月酒店品牌影响力100强榜单”。本月, 维也纳酒店、洲际酒店和7天酒店位列前三甲,另有麗枫酒店、锦江酒店、万豪酒店、亚朵酒店、城市便捷酒店、全季酒店和希尔顿酒店进入榜单前十。本月100强榜单中,共有40个品牌排名环比上升,46个品牌排名环比下降,2个品牌排名没有发生变化。本月共有12个酒店品牌新晋百强榜单,分别为:携程度假农庄、星河湾酒店、美豪酒店、和颐酒店、易佰酒店、万达美华酒店、壹酒店、莫泰酒店、丽怡酒店、迪士尼酒店、万达瑞华酒店和万达锦华酒店。

数据来源:迈点研究院
三、品牌细分榜单
1. 酒店品牌类型分布
1)酒店类型分布与品牌指数

数据来源:迈点研究院
2022年6月类型榜单中,中端酒店品牌类型数量最多,有407个;平价酒店品牌类型数量最少,只有42个。从品牌指数来看,国际高端酒店最高,品牌指数均值为247.66;客栈民宿最低,品牌指数均值为150.43。从品牌指数的环比变化来看,精品酒店下降幅度最大,为-1.99%;轻中端酒店上升幅度最大,为0.87%。
疫情下消费传导机制发生变化,超高端消费群青睐高奢度假市场、中高端消酒店通过市场下沉获得生存、低端消费市场短期内难以提振;从各类型品牌发展态势来看,从低向高前进趋势日益明晰;在城市布局上,不断进行下沉,探索更大发展空间;在流量获取上,酒店营销的渠道形式在不断更新,线上线下齐发,更加注重直接触达消费者。如海口/文昌鲁能希尔顿酒店以今年2月与飞猪合作的“火箭阳台”作为案例,该项目以文昌火箭发射地为依托,利用集团资源与平台嫁接,吸引了超过30多家媒体,直播吸引了超过1.9亿观看量,把“观看火箭发射”变成酒店独有的品牌,用概念覆盖酒店,升华酒店产品,提升产品价值。
从运营端来看,具备前置思维的酒店不断提炼品牌的核心竞争力,餐饮住宿融合多功能业态成为文旅商的布局要地;重视空间与场景重构,随着全民体验式经济的到来,办公、娱乐与生活的界限日益模糊,在提供吃住等基础属性的同时,额外赋能更多的产品功能,研究更多多元营收模式;关注文旅酒餐跨界创新,打造独有文化标签,包括深挖在地文化与提炼独有标签。如格林酒店集团不断深化“酒店+餐饮”的未来价值,未来格林酒店集团旗下大娘水饺和鹿港小镇等餐饮品牌将同步开放加盟,不仅可以覆盖酒店已有的入住客户和员工的餐饮成本,还可以覆盖酒店的租金成本,提升酒店收益。
2)酒店类型细分榜单

数据来源:迈点研究院
2. 酒店品牌主题分布
1)酒店主题分布与品牌指数

数据来源:迈点研究院
据迈点研究院数据显示,2022年6月总榜单酒店主题数量分布中,商务酒店占比最多,多达138个,潮牌酒店占比最少,为12个。品牌指数均值来看,商务酒店不仅品牌数量最多,品牌指数也拔得头筹,均值为197.20;电竞酒店品牌指数均值最低,为143.36,品牌影响力仍在培育期。从品牌指数的环比变化来看,美学酒店下降幅度最大,为-17.11 %;潮牌酒店上升幅度最大,为17.05%。
为满足新一代消费族群需求,主题鲜明、设计多元、有趣好玩的潮牌酒店呈现快速发展态势,这也成为各种新品牌发展的动力源泉,无论是跨界融合进军酒店行业,或是层出不穷的新式潮牌酒店,还是老牌酒店推出年轻化新品牌,如何在瞄准新一代消费者的同时,赋予酒店新品牌更强的生命力,提供可借鉴的商业模式。近年来,中国服务与中国消费崛起,从传统品牌酒店与国潮的融合到新兴的国潮酒店,从奢华中式文化酒店、平价国潮元素的酒店,从单一元素陈列运营、国潮IP添加与酒店空间融合,国潮酒店发展正在逐步成为普及国潮文化的新平台。不同形式的国潮作品、国潮元素、国潮风格融进酒店运营,消费客群实现提升其修养和消费品位的功能,这不仅是消费客群的需求,也是酒店运营提升的必然趋向。
2)酒店主题细分榜单

数据来源:迈点研究院
3. 酒店品牌区域分布
1)酒店区域分布与品牌指数

数据来源:迈点研究院
2022年6月总榜单区域酒店分布中,全国品牌数量最多,有551个;其次是华东区品牌,有369个;再次为全球性品牌,有203个。从各区域酒店品牌指数来看,全球性和全国性品牌以绝对性的优势领先,其次分别为华南、东北、西北、华东、华中、西南以及华北地区。各区域品牌指数平均值为166.47,仅有全球性和全国性品牌高于平均值,其他区域品牌均低于平均值。从品牌指数的环比变化来看,全球酒店下降幅度最大,为-1.64 %;西北酒店上升幅度最大,为0.61%。
西北地域辽阔,旅游资源异常丰富,是国内外关注、向往的旅游目的地,在国家“一带一路”环境背景下,西北地区的旅游住宿业发展速度明显提升,西北核心城市酒店的需求持续性增长,政策利好经济走强,一批实力雄厚的本土和国际酒店集团在中国西北地区急速扩张,西北的重要区域中心城市如西安、兰州、银川、西宁更是迎来了中高端酒店的爆发性建设高潮。近年来西北地区中高端酒店新增供给增速领先于全国水平,随着市场大量酒店品牌进入,市场的竞争性必将进一步加大。西北地区由于整体经济水平较低、区域客源结构分化,中档及经济连锁酒店因此成为酒店市场最为集中的供给类型,众多品牌的集中竞争,也给西北区的酒店运营管理提出了更高的挑战。
2)酒店区域细分榜单

数据来源:迈点研究院
四、品牌指数分析
1.品牌指数分析

数据来源:迈点研究院
从近一年的月度酒店品牌指数来看,近几个月酒店品牌指数均值环比上月呈现上升,反映了疫情趋稳下的逐渐复苏趋势。2022年6月TOP100品牌值均数为395.15,环比下降1.47%,整体酒店品牌指数均值173.98,环比下降0.7%。疫情后酒店通过挖掘整合产业资源,助推酒店与多业态融合,努力实现酒店空间多元化盈利。
第一,酒店+数字化。利用新技术为酒店降本增效和开源节流,对酒店的营销模式、运营模式、管理模式等进行升级;营销端对新媒体流量的应用,可以为酒店带来更多的订单。如雅斯特酒店集团数字化管理层面的深耕实践,通过全套的运营管理平台输送,接通所有渠道流量,在降低人效的基础上实现全面运营增收。第二,酒店+体验,酒店把周边社区作为酒店配套之一,扩大酒店的物理空间,让消费体验更方便。尽管不会直接带来坪效提升,但也会对酒店的入住率和单房价值带来积极影响。如SFEEL设计师酒店在立项的时候,设计、工程、运营在通力合作的过程中都考虑到“酒店+”的概念,在有限的空间里让消费者拥有更多的体验。第三,酒店营收创新,如爱电竞酒店,一是将酒店客房中的迷你吧替换成了双开门的大冰箱,并配套丰富的饮料零食等,为酒店带来20%-25%的营收提升;二是对客房设置多人模式,不仅符合消费需求,也提升了房价;三是在房间内设置定制手办或外设,既能匹配消费者对电竞的需求,也能带来额外营收;四是在餐饮层面大力发展简餐、夜宵,在增加消费者体验感的同时,也增加了酒店营收。
2.品牌指数维度分析
1)搜索指数
从搜索指数均值来看,本月整体酒店品牌搜索指数均值为2.45,环比上升9.87%。根据百度指数,酒店品牌潜在客群的省份分布来看,山东、广东、北京、浙江、江苏等地客群搜索频次较高。据迈点研究院监测,本月酒店潜在客群关注度前十的是宜尚酒店、城市便捷酒店、7天酒店、潮漫酒店、ZMAX HOTELS、书香世家酒店、麗枫酒店、喆啡酒店、希尔顿欢朋酒店和朗丽兹酒店。
朗丽兹酒店作为诞生于2021年疫情时期的酒店品牌,通过构筑消费需求-品牌供给-投资人稳定三角中底层建筑,以差异化产品优势匹配消费端和投资端需求动态的满足,现已开业15家酒店,签约30余个项目,布局北京、天津、成都、深圳、重庆等城市,为宏昆酒店管理集团“十年千店”的发展战略提供助力。第一,朗丽兹酒店以产品研发闭环——在总部设立体验基地,建设各种样板间场景、数据实验室,邀请各种类型的消费者体验并给出反馈,联动验证理念和实际产品、动态服务契合点,练好再投入市场。第二,为顺应疫后消费人群的高品质、高体验性的消费需求,朗丽兹酒店全新定位为中高端“住宿体验型酒店”,以“养心”为核心卖点,旨在为当下焦虑、忙碌的消费者打造一片清闲之地。第三,投资人能深度参与到品牌建设过程中,获得掌控力,为合伙人提供金融、风控、结算等服务,同时配合完备的供应链、营建支持,帮助合伙人降低成本和投资风险。

数据来源:迈点研究院
2)媒体指数
从媒体指数均值来看,本月,整体酒店品牌的媒体指数均值为9.52,环比下降11.85%。本月,媒体重点关注酒店品牌开业签约、疫后产品革新、酒店资产交易等。从酒店品牌媒体表现来看,锦江酒店、洲际酒店、万豪酒店、维也纳酒店、希尔顿酒店、携程度假农庄、皇冠假日酒店、喜来登酒店、Club Med和凯悦酒店位列前十。媒体关注品牌聚焦于国际高端酒店品牌,携程度假农庄作为唯一的客栈民宿品牌,媒体表现较好。
携程度假农庄,是携程集团为响应国家乡村振兴政策,打造乡村旅游样板村的的民宿品牌,住进美丽的乡野风光,尽享大自然的馈赠,与高品质的住宿服务是携程度假农庄品牌的三大特色。2021年7月3日,首个携程度假农庄落地安徽省六安市金寨县,2021年8座携程度假农庄在安徽、湖南、河南、江西、新疆维吾尔自治区相继落地。本月携程度假农庄第9家宣布落地广西阳朔,并于端午节前挂牌营业。6月20日,陕西省首家携程度假农庄陕西佛坪店正式开工建设,项目位于陕西佛坪的“全国乡村旅游重点村”长角坝镇沙窝村,临近熊猫谷以及百亩红色花海景区,总占地面积44.6亩,一期占地面积20亩,总投资5000万元,预计9月全面推向市场。携程集团自2021年启动“乡村旅游振兴”战略,提升乡村目的地住宿体验的携程度假农庄是其项目重点,农庄分自营和联营模式,品质、内部设施等参照星级标准,选址在自然资源丰富、交通条件便利的旅游景区附近,相关项目开业和建设受到市场较高关注。

数据来源:迈点研究院
3)运营指数
从运营指数均值来看,本月整体酒店运营指数均值为5.86,环比下降2.50%。本月运营指数排名前十的酒店品牌为华美达酒店、凯悦酒店、瑰丽酒店、万丽酒店、麗枫酒店、万豪酒店、洲际酒店、君澜度假酒店、亚朵酒店和皇冠假日酒店。本月,亚朵集团进行全新会员体系,实现品牌运营的多维升级。第一,将拥有百万册图书的竹居的免费借阅权益嵌入ACARD中,作为一个24h*7的流动图书馆,亚朵竹居可带走并在异地亚朵归还。第二,整合场景零售平台——亚朵百货,其孵化的三大原创生活方式品牌:“αTOUR PLANET亚朵星球”“SAVHE 萨和”“Z2GO&CO.”,覆盖睡眠、香氛个护及出行等多个领域。第三, 与Keep合作给会员提供在途健身体验。Keep将十款收费的课程,在亚朵全国范围内的100多家门店上线。只要亚朵A卡会员入住这100多家门店,就可以免费体验。第四,会员权益体系中还包括永璞咖啡、单向空间、UCCA、力波啤酒、拉面说、倍轻松、高德打车、曹操出行等众多品牌的权益,力求为ACARD会员创造更加丰富的体验。另外,本月亚朵集团联合汽车生活服务平台易车,打造的易车·亚朵汽车概念酒店落子深圳,这是亚朵集团继音乐、篮球、知识分享等领域的探索后,又一次将品质生活的概念进行拓展、延伸。

数据来源:迈点研究院
4)点评指数
从点评指数均值来看,本月所有酒店品牌点评指数均值为156.15,网络口碑情况波动较小。据迈点研究院监测,本月点评指数排名前十的酒店品牌为亚朵酒店、锦江之星、如家酒店、7天酒店、维也纳酒店、麗枫酒店、城市便捷酒店、速8酒店、维也纳国际酒店和布丁酒店。其中,速8酒店从2004年进入中国以来,成立至今已在全国300多座城市拥有1000多家酒店,收获市场较好口碑效应。第一,在疫情来临之前,速8酒店就已经开始铺设智能化经济型酒店市场布局,使用自助入住设备、无卡化门锁系统等高新科技,利用物联网技术建设推出新型智能概念客房。第二,开展“衣旧美好,一起来住”回收衣物环保低碳活动,积极倡导速8酒店宾客、会员养成绿色低碳、节约资源、环保循环再利用的日常生活行为习惯,开创酒店业低碳生活与爱心传递有机结合的新型服务方式。第三,本月,速8酒店相继在下沉市场如新疆伊犁、河北承德等地新开门店,并进行百店畅兑“618”大促,“高考”等相关营销活动,赢得消费者较多正向反馈。

数据来源:迈点研究院

