国际奢华酒店入驻成都 催生全新度假模式
9月26日和27日,悦榕集团“乐古浪·成都”产品正式亮相。继“短时度假”、“分时度假”、“城市度假”等三种“周边游”度假方式更迭换代后,第四种度假模式“度假综合体”(亦称“旅游综合体”或“休闲综合体”)的代表之一悦榕庄的入驻成都,值得业界和度假人群期待。
成都周边游
四大度假模式塑休闲之都
“从一个成都人的角度,没耍完周边就完全不能称之为合格的成都人。”力道广告总经理朱亚曾对记者笑谈,现在成都人的主要度假休闲方式就是,所谓“成都周边游”。其概指是在大成都范围,成都人自发的选择较舒适和性价比高的度假休闲生活方式。目前四种度假模式均为“成都周边游”的选择,针对不同人群和诉求而打造。

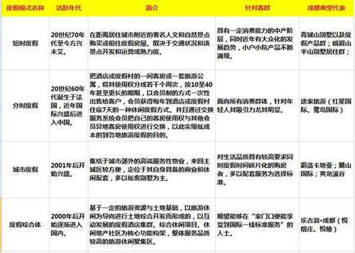
据中国指数研究院统计分析,目前成都度假模式酒店以“短时度假”、“分时度假”、“城市度假”三种为主;其中“短时度假”在成都区域内以青城山度假别墅、峨眉山度假别墅以及新兴旅游地保利石象湖为主要代表。其作为传统的度假方式,一直都有相当稳定的消费群体,近年来小户型度假产品在青城山与峨眉山纷纷涌现,在成都平原的发达交通网络下,其已发展规模初步成型的后期配套足以支撑大量的度假休闲需求;
第二种度假模式“分时度假”起源于20世纪60年代的法国,半个世纪以来兴盛于欧美各大著名旅游城市,其将一间客房或度假公寓分为若干等份来售卖和联网预订全球互换以实现低成本度假的方式,受到了广泛人群的参与尤其是年轻群体的青睐。“分时度假”在国内较为典型代表的当属途家网,其于2011年成立,相继出现在全国十几个省份,此前在成都已有运营红星国际、鹭岛国际,并与金科、华润、炎华置信皆有合作。2013年“青城郡”斯维登度假别墅在途家网正式上线,标志其布局成都基本完成了从城市公寓到景区高端别墅的框架。
介于传统与新潮的选择之间,第三种度假模式“城市度假”近年来悄然兴起。在今年黄龙溪谷项目入市后,成都“城市度假”这一模式得以正式集群化实现。不少业界人士表示,其以蔚蓝卡地亚、黄龙溪谷、麓山国际为典型代表的“奢野”度假模式符合成都整体的度假文化气质。“相对外地人来讲,本地人他们更容易接受的是成都城市生活的‘慢节奏’,同时自身生活和休闲度假的诉求使得他们能够选择的产品更加倾向于高端物业,来回主城区更方便。”锐理数据品牌营销中心总经理郭洁表示,成都人多喜爱在城市周边去休闲度假,这三种方式比较能够得到大家的青睐,“碍于工作的时间安排,能在短时短路线的情况得到身心的放松,是最佳的选择。”
第四种模式即“度假综合体”,由度假村和商业综合体的概念融合而成,国内不少城市近年来也在开始盛行。它指的是基于一定的旅游资源与土地基础,以旅游休闲为导向进行土地综合开发而形成的,以互动发展的度假酒店集群、综合休闲项目、休闲地产社区为核心功能构架,整体服务品质较高的旅游休闲聚集区。典型代表为Club Med和悦榕庄乐古浪,前者以桂林Club Med为国人所知,后者则是以丽江悦榕庄“一房难求”显示其度假市场认可程度。
悦榕庄来蓉
度假综合体模式补市场空缺
“可以不夸张的说,在度假综合体里,你能够享受到全方位服务,不仅仅局限在一般度假村的泳池和高尔夫球场上,甚至包括最一线的休闲体验它都会囊括在内,基本上观光景区、主题公园(乐园)、赛马场、赛车场、影视城、特色街区、水疗养生中心、高尔夫球场、特色酒店、攀岩场、主题博物馆都是作为国际一线度假旅游综合体的配置,这实际上是在泛旅游产业构架下各种休闲业态的聚集。”一位在广西桂林Club Med体验过度假生活的成都地产业内人士告诉记者。据资料显示,目前国内的度假综合体分为一般度假综合体和国际度假综合体。此次国际度假综合体的代表之一悦榕庄正式入驻成都,既填补了度假休闲旅游的市场空缺,同时也说明了成都晋升国际一线旅游城市之列,成为奢华新地标。
“成都作为近年来晋升国际旅游‘新一线’的城市,在金融、物流、旅游、矿业等产业发展势头迅猛。随着诸多世界500强企业的入驻,旅游人群的青睐和国内西部中心人群集聚效应的叠加,成都已经装备有度假综合体度假模式的强大引擎。”粉墨酒店企划部经理田果对记者介绍。
据2013年福布斯发布的数据显示,成都市奢侈品消费额仅次于北京、上海,同时,全球252个国家品牌中已有199个品牌进入成都,作为西部的经济、金融中心,成都对一线顶级度假型酒店的需求将会持续增长。“对于成都本土度假模式而言,悦榕庄的国际化团队打造以及‘1+N’(即以悦榕庄和悦椿酒店为核心吸引中心面向市场需求创新整合多向服务)度假综合体形式会有力填补市场空缺。”成都悦榕置业营销总监古林对记者表示。据了解,同样以国际一线奢华度假式酒店公寓著称的费尔蒙,2013年入驻成都,在世纪城兴建起棕榈泉费尔蒙酒店。“我们希望能(和其他奢华酒店)区分开来,在成都市场的这一个度假综合体空白领域,能够在家门口便享受到国际化的标准服务,这一点不管是丽江还是普吉,用‘度假综合体’的形式向我们的客户传递国际化的价值服务,作为成都人,应该是喜闻乐见的,也是能够有差异化的竞争力。”

