2022年4月中国文旅业发展报告

返回列表2022年05月16 10:46:09  文章来源:迈点研究院 · 赖芳


一、行业动态

1.月度风向标:文旅行业复苏持续承压,各地制定文旅纾困政策

疫情对经济的影响广泛而深远,大家都在“黑暗”中坚守。文旅行业正承受着巨大压力“负重前行”,各级政府均看到了行业面临的困难处境,从各个方面为行业“松绑减负”,预计各地还会有多项纾困政策出台,文旅企业可在政策范围内做好业务调整,为后续的发展做准备。

1-1.jpg

2.文旅项目投资情况:乡村旅游、夜间文旅消费集聚区、康养及景区等细分领域投资火热

4月,山东、浙江、湖北等地呈现火热的投资态势,这些投资主要分布在乡村旅游、夜间文旅消费集聚区、康养及景区等细分领域,尤以乡村旅游最突出,根据文旅项目投资脉络来看,乡村旅游、夜间文旅消费集聚区和康养项目的投资还将走热,这也契合了当前产业转型、供给侧改革,以及消费需求的大脉络。

2.jpg

3.上市旅企盈亏情况:整体文旅上市公司业绩不佳

4月,沪深两市上市文旅企业2022年第一季度报告均已披露完成 ,对文旅上市公司而言,1-2月份消费回暖,有逐步复苏迹象;3月份受国内疫情多点散发和局部暴发的不利影响较大。特别是上海、深圳等特大城市疫情的发生,限制了主要消费人群的流动,整体对文旅上市公司的冲击较大,因此整体文旅上市公司业绩不佳。

3.jpg

4.业务拓展与人事变动:携程入局露营旅行,高层进行人事变动

尽管疫情之下文旅集团都很困难,业务开展受到很多限制,但还是有许多文旅集团想方设法去创造营收机会,或是积极拓展文旅产品类型,或是场景业态升级,或是开展战略合作,努力实现经营业绩正向回暖。

4.jpg

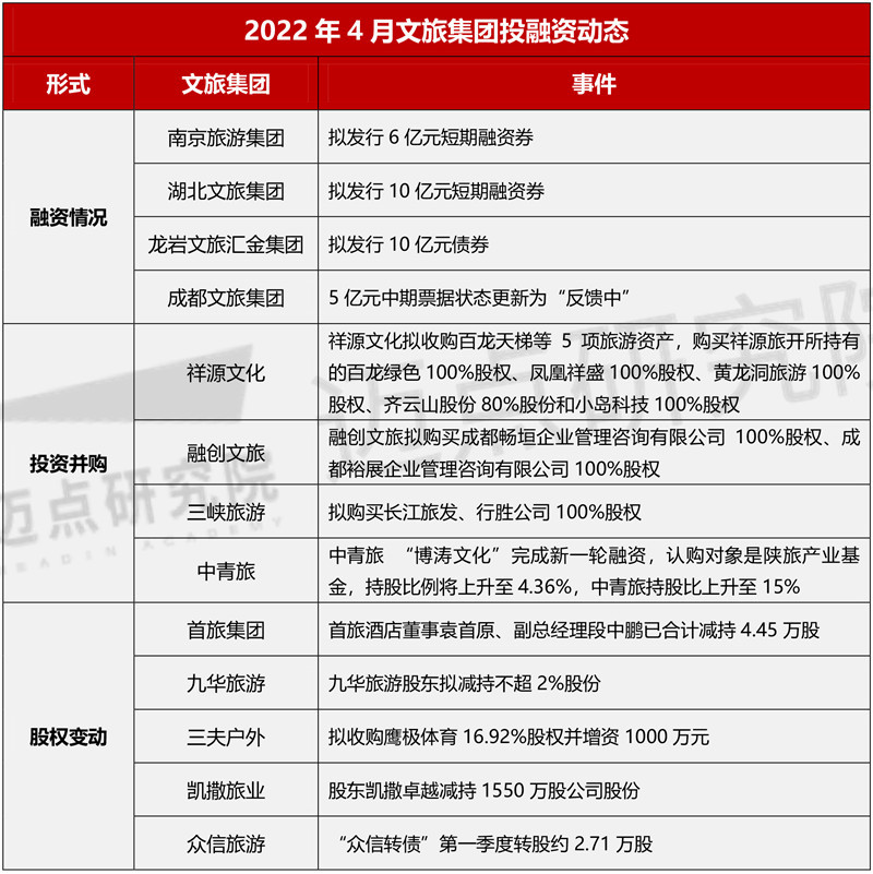
5.投融资动态:部分文旅集团进行短期融资,投资并购动态不断

借助各地纾困利好政策,文旅企业投融资动态不断,且多个旅企强强联手统合资源,实现“1+1>2”的经济效益,预计部分文旅集团会继续优化投资组合、升级产品质量,以追求新的品牌效益和增长突破口。

5.jpg

二、百强榜单及分析

本月,华侨城集团、曲江文旅、凯撒旅业位列前三甲,另有携程集团、中国旅游集团、复星旅文、锦江国际集团、康旅集团、中免集团、中国东方演艺集团进入榜单前十。

本月,新晋百强文旅集团一共37家,包括五台山文旅集团、吕梁文旅集团、临汾文旅集团、泰山文旅集团、哈尔滨文旅集团、大同文旅集团、枣庄市文旅集团、共振文旅集团、晋城国投交通旅游投资集团、华夏文旅、西湖文旅集团、泰州文旅集团等。

6.jpg

7.jpg

经迈点研究院监测,本月所有监测的文旅集团中MBI指数的均值为22.51,整体文旅集团品牌指数环比下降24.20%,TOP100品牌指数均值为125.84,环比下降6.35%;从2022年的月度文旅集团品牌指数来看,文旅集团MBI一直在下降。头部品牌与整体品牌的下滑态势,反映了在疫情影响下,文旅集团在媒体新闻发布、营销推广和行业关注下运营的艰难处境。

三、品牌细分榜单

类型分布

1.文旅集团类型分布与品牌指数

8.jpg

在各类型文旅集团分布情况中,上榜文旅集团有52%为地方国有文旅企业,超七成为国有资本,与上月相比,百强文旅集团中,民营企业上榜数量在下降;在各类型文旅集团MBI指数中,大型央企、民营产业服务企业和省市级文旅集团相比上月MBI指数均有所上升,且大型央企上升幅度更大,增幅为26.29%。本月大型民营企业MBI指数均值为285.31,相比上月下降6.07%,大型央企MBI指数均值为339.01,相比上月上升26.29%;从百强榜单MBI指数均值125.84来看,地方国有文旅企业、民营产业服务企业、民营投资公司、民营项目公司均未达到均值。

2.文旅集团类型细分榜单

区域分布

1. 文旅集团区域分布与品牌指数

13.jpg

2022年4月百强榜单区域文旅集团分布中,全国品牌和华东品牌数量最多,有26家文旅集团进入百强榜单;其次是西北品牌,有15家。从各区域文旅集团品牌指数来看,全国性文旅集团以绝对性的优势领先,其次分别为西北、西南、华南、华中、东北、华东、华北。各区域品牌指数平均值为107.02,全国性品牌、西北品牌、西南品牌、华南品牌高于平均值,其他区域品牌均低于平均值。

2. 文旅集团区域细分榜单


四、品牌指数分析

主流指数

从主流指数均值来看,本月整体文旅集团品牌主流指数均值为5.13,环比下降2.42%。本月文旅集团主流媒体关注度前十的是华侨城集团、凯撒旅业、曲江文旅、携程集团、锦江国际集团、复星旅文、中国东方演艺集团、康旅集团、中免集团和中国旅游集团。

其中,岭南商旅集团表现颇具参考价值,品牌利用新媒体渠道在不同时间段展现契合消费者需求的内容,例如岭南商旅集团在确保疫情防控到位的前提下,积极响应“在粤过节”倡议,发挥一体化产业链资源优势,统筹零售、旅游、酒店、食品四大板块27个品牌200多家网点,围绕“吃住行游购娱”全要素生活服务链条,线上线下开展“岭航‘心’消费 商旅‘全’体验”促消费主题活动,为广大市民送上“欢心购、宽心游、舒心住、安心吃、省心行”的五“心”专享体验,助力提振广州消费信心,激发市民消费热潮。

18.jpg

大众指数

从大众指数均值来看,本月整体文旅集团品牌大众指数均值为7.70,环比上升57.42%。本月文旅集团大众媒体关注度前十的是凯撒旅业、曲江文旅、华侨城集团、中国旅游集团、携程集团、复星旅文、康旅集团、中免集团、岭南商旅集团和首旅集团。

其中,大众关注品牌聚焦于四川旅投,由四川旅投全资的四川旅投锦江酒店有限责任公司与携旅达成战略合作,聚焦通过电视和手机的双屏互动,提升酒店服务品质,提高酒店增值业务收益,全面推进酒店智慧服务体系建立,共同为用户提供线上线下无缝链接的数字化品牌体验。

19.jpg

行业指数

从行业指数均值来看,本月整体文旅集团品牌行业指数均值为7.10,环比下降6.98%。本月文旅集团行业关注度前十的是华侨城集团、曲江文旅、复星旅文、携程集团、中国旅游集团、凯撒旅业、锦江国际集团、山东文旅集团、中国东方演艺集团和中免集团。

其中,行业关注品牌聚焦于祥源控股集团,本月祥源控股集团发布了发行股份购买资产并募集配套资金暨关联交易报告书(草案)摘要(修订稿),拟以发行股份的方式,购买祥源旅开所持有的百龙绿色100%股权、凤凰祥盛100%股权、黄龙洞旅游100%股权、齐云山股份80%股份和小岛科技100%股权。据了解,祥源文化本次购买的旅游资产包括多项文旅资源,标的资产业务范围包括向游客提供涵盖景区电梯观光游览服务、索道观光游览服务、游船观光游览服务及智慧文旅配套数字化服务等旅游目的地系列综合服务。此次收购是祥源文化践行文旅融合的重要举措,实现“线上文化产品+线下旅游场景”协同发展。

20.jpg

运营指数

从运营指数均值来看,本月整体文旅集团品牌运营指数均值为2.58,环比下降80.90%。本月文旅集团运营指数前十的是建业文旅、华侨城集团、凯撒旅业、景兰文旅集团、携程集团、中国青旅集团、山西文旅集团、曲江文旅、中国旅游集团和寒舍文旅集团。

其中,景兰文旅集团运营指数环比高速增长,据悉,作为海诚控股旗下的景兰文旅集团谋划沙河小镇流沙河•星光夜市项目,项目积极推进“农户+乡镇+旅游”的经营模式,助力勐海乡村振兴发展。

21.jpg

五、榜单数据说明

“2022年4月文旅集团品牌100强榜单”数据来源于迈点品牌指数MBI,根据4月迈点品牌指数MBI的657个文旅集团数据汇总统计而成。具体说明如下:

1.文旅集团品牌指数

迈点品牌指数MBI(文旅集团品牌部分)是由迈点研究院独家发布,用以反映一段时期内品牌在互联网和移动互联网的影响力的指标数据,可为企业及行业相关人士分析集团品牌影响力提供参考。

监测对象1:国有文旅集团(大型央企、省市级文旅集团、地方国有文旅企业)

监测对象2:民营文旅企业(大型民营企业、民营投资公司、民营项目公司、民营产业服务企业)

迈点品牌指数MBI(文旅集团品牌部分)主要从主流指数、大众指数、行业指数和运营指数4个维度分析品牌在互联网和移动互联网的影响力。这是迈点研究院自主开发的“迈点品牌指数监测系统” Meadin Brand Index Monitoring System(MBIMS)提供的一项免费数据分析服务。

计算公式:MBI=a*OI+b*MI+c*II+d*WI

注:MBI,指某品牌的迈点品牌指数 MBI 数据;a、b、c、d,指系统中的加权系数;OI(Official Media Index),指主流指数;MI(Mass Media Index),指大众指数;II(Industry Media Index),指行业指数;WI(We-Media Index),指运营指数。

注意:企业或个人可参照品牌指数数据对品牌发展进行监测和预测,但迈点品牌指数 MBI不能与其品牌经营完全等同。

(1)主流指数(OI):一段时期内,全国及地方官方主流媒体报道中与品牌关键词相关的正面新闻数量,如人民日报、新华社、央视网等。

(2)大众指数(MI):一段时期内,社会化大众媒体报道中与品牌关键词相关的正面新闻数量,如腾讯、新浪、搜狐、网易等。

(3)行业指数(II):一段时期内,旅游、财经媒体报道中与品牌关键词相关的正面新闻数量,如中国旅游报、迈点网、第一财经日报等。

(4)运营指数(WI):一段时期内,品牌在互联网和移动互联网的自运营情况,如微信、微博、抖音、小红书等。

2. 统计时间:2022年 4月 1 日 – 4月 30日

3. 监测范围:国内文旅集团

(工作日:9:00-18:00)

在线QQ

客服电话028-85554447