8个旅游行业标准制定(修订)获立项

返回列表2022年10月26 16:58:56  文章来源:迈点网


2022年第一批旅游行业标准计划项目立项情况公告

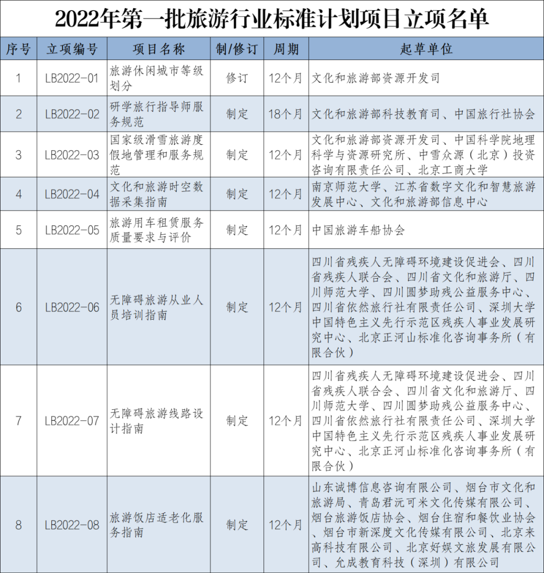
根据文化和旅游部科技教育司印发的《关于批准2022年第一批文化和旅游行业标准计划项目立项的通知》,此次共立项8项旅游行业标准,现将有关情况公告如下:

图片



(工作日:9:00-18:00)

在线QQ

客服电话028-85554447